12月19日,由江苏省教育厅、常州市人民政府指导,江苏理工学院、江苏省教育科学研究院、南京工业职业技术大学、江苏凤凰报刊出版传媒有限公司、江苏教育报刊总社主办的2020年江苏职业教育高质量发展论坛在常州举行。我校党委书记、校长郝云亮参加了此次论坛,并作了题为《发挥五年制优势 推动高质量发展》专题报告。

本次论坛聚焦“一体化·高质量·新格局:江苏职业教育以什么样的状态进入‘十四五’”这一主题,科学研判“十四五”江苏职业教育发展大势,共同把脉江苏职业教育发展样态,深入探讨江苏职业教育发展路径。教育部职业技术教育中心研究所所长王扬南,教育部职业教育与成人教育司综合改革处处长任占营,江苏省教育厅厅长、党组书记、省委教育工委书记葛道凯等领导出席论坛。

论坛上,任占营致辞。他强调,新时代的洪流中,江苏职业教育应该抓住机遇、主动出击、勇挑重担、开拓创新,在高起点上推动高目标引领、高质量发展、高标准落实,做好中国职业教育特色化发展的排头兵。

葛道凯作了《一体化·高质量·新格局 “十四五”江苏职业教育发展战略的思考》的主旨报告。他从构建具有江苏特色的职教体系、加强治理体系与治理能力建设、提升职业教育整体质量三方面总结了“十三五”期间江苏职业教育的发展。他表示,“十四五”时期,江苏将立足新起点,整装再出发,在一体化、高质量、新格局三个方面重点突破。

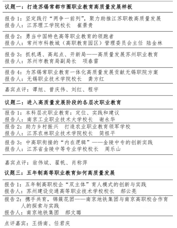
专家学者围绕“打造苏锡常都市圈职业教育高质量发展样板”“进入高质量发展阶段的各层次职业教育”“五年制高等职业教育如何高质量发展”等议题进行学术交流研讨。
在“五年制高等职业教育如何高质量发展”的议题中,我校校长郝云亮进行了专题报告。郝校长围绕五年制高职学校人才培养的目标、特点及优势,从专业、教师、教材、教法、基地、模式、评价七个方面介绍学校发挥五年制优势,推动高质量发展的具体措施、取得成效。他提出,五年制高职学校需要用市场思维解决双主体育人过程中的身份、动力、目标、评价等四个方面的问题,通过育人机制、人才培养、治理体系的一体化设计,实现贯通式培养、多层次推进、双主体实施的“一体化多层次”五年制高等职业教育高质量发展。


论坛上同时发布了《江苏省职业教育质量年度报告(2019)》,这也是全国首次编制职业教育省级一体化报告,我校《试点重大建设项目绩效评价,提供项目建设质量》案例入选。
江苏职业教育高质量发展论坛每年年底举行,论坛总结江苏职业教育发展成绩和经验,并就下一阶段的发展重点、路径和方法进行研讨。任占营在致辞中称赞江苏职业教育高质量发展论坛已经成为展示江苏职业教育高质量发展成就、总结江苏职业教育发展经验、汇聚职业教育发展新思想的重要平台。(文/孙书娟 图/论坛主办方)
